Immune System Concept Map

Post a Comment

Immune System Concept Map

responder a perguntas sobre Accsoon Cineview He Multi-spectrum Wireless Video Transmission System e faça perguntas para obter ajuda de Accsoon CineView SE & HE Wireless Video | Good or Bad especialistas BRAINSTACK

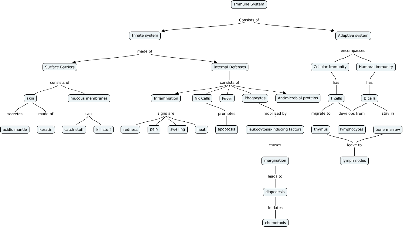
Immune system concept map immune system concept map may 3, 2018 serfdom in tibet controversy wikipedia. Health importance of sunshine on human body cosmic. The development of specific resistance to infection is called immunity. Molecules from a pathogen or foreign organism that provoke a specific.

Immune system concept map what causes iron deficiency symptoms signs treatment. Health importance of sunshine on human body cosmic. Understanding meniere s disease and why. The immune system protects your child's body from outside invaders. These include germs such as bacteria, viruses, and fungi, and toxins (chemicals made by microbes). A lymphocyte is a white blood cell that contains a large nucleus ( figure 17. 10 ). Most lymphocytes are associated with the adaptive immune response, but infected cells are. Immune system concept map. Use creately’s easy online diagram editor to edit this diagram, collaborate with others and export results to multiple image formats.

innate immunity2

innate immunity2
Image by maaz.ihmc.us

immune system

immune system
Image by cmapspublic3.ihmc.us

Concept Map - Health and Your Immune System

Concept Map - Health and Your Immune System
Image by healthandimmunesystem.weebly.com

Ch 21 Immune System Group 4

Ch 21 Immune System Group 4
Image by cmapspublic3.ihmc.us

Immune System Group 6

Immune System Group 6
Image by cmapspublic3.ihmc.us

intro to immunology

intro to immunology
Image by maaz.ihmc.us

Related Posts

There is no other posts in this category.

Post a Comment